@高考生,我省高考体检开启!这些常见问题须知道→
浙江省高考体检工作近日在各地陆续启动。凡报名参加我省2024年普通高校招生考试的考生,均需在报名点所在地指定的体检机构参加体检。体检结论与专业选择和志愿填报密切相关,考生在积极备考的同时,需详细了解体检有关要点。


在哪检,检什么
我省各地教育考试机构陆续发布高考体检通知和注意事项,请广大考生注意查看时间地点等安排,并遵守相应要求。
考生参加高考体检,主要经过眼科、内科、外科、耳鼻喉科、放射、检验等科室系统的体格检查。具体为:眼科,包括视力、色觉、眼病;内科,包括血压、发育情况、心脏及血管、呼吸系统、神经系统、腹部脏器等;外科,包括身高、体重、皮肤、面部、颈部、脊柱、四肢、关节等;耳鼻喉科,包括听力、嗅觉、耳鼻咽喉、口吃等;胸部摄片;肝功能检查,不包括乙型肝炎表面抗原。

体检需注意什么
保持规律生活。体检前三天要规律饮食,在保证营养的前提下以清淡为主。注意休息,不要剧烈运动和情绪激动,保证充足睡眠。
注意视力听力。不要长时间看电脑、玩手机,以免影响视力检测结果;日常佩戴隐形眼镜的考生要事先将其摘掉,改戴框架式眼镜,摘戴更为方便。听力不好的考生如戴助听器,应提前向医生讲明。
说明用药情况。体检前一周,尽量避免服用损肝药物及营养品,以免影响丙氨酸氨基转氨酶结果。若病情需要则不必强行停药,体检时需主动向医生说明。
遵守体检秩序。了解体检流程,按照项目要求接受检查。尽量穿宽松的衣服,不要携带贵重物品。认真配合检查,如实回答医生提出的问题。注意检查体检表所列项目是否均检查完毕,避免漏检和错检。如对结果有异议,须在规定时间内提出复检申请。

体检结论关系填报志愿
经过检查后,考生会得到根据《普通高等学校招生体检工作指导意见》相关条款对应的体检结论。体检结论将作为考生档案的一部分,供高校录取时参考。考生在填报志愿前,务必要研读体检表上的信息,准确对照《指导意见》相关条款,了解专业报考建议,此外还要仔细查阅高校招生章程中对身体条件的特殊要求,根据自身情况避开限报专业,合理选报志愿。体检结论一般分这几种情况:
一是不合格,“高校可不录取”。这类考生的身体健康状况不合格,主要因为患有比较严重的疾病,应先治疗相关疾病。具体对应《指导意见》中第一部分所列条款,即患有下列疾病者,学校可以不予录取:
1.严重心脏病(先天性心脏病经手术治愈,或房室间隔缺损分流量少,动脉导管未闭返流血量少,经二级以上医院专科检查确定无需手术者除外)、心肌病、高血压病。
2.重症支气管扩张、哮喘,恶性肿瘤、慢性肾炎、尿毒症。
3.严重的血液、内分泌及代谢系统疾病、风湿性疾病。
4.重症或难治性癫痫或其他神经系统疾病;严重精神病未治愈、精神活性物质滥用和依赖。
5.慢性肝炎病人并且肝功能不正常者(肝炎病原携带者但肝功能正常者除外)。
6.结核病除下列情况外可以不予录取:原发型肺结核、浸润性肺结核已硬结稳定;结核型胸膜炎已治愈或治愈后遗有胸膜肥厚者;一切肺外结核(肾结核、骨结核、腹膜结核等)、血行性播散型肺结核治愈后一年以上未复发,经二级以上医院(或结核病防治所)专科检查无变化者;淋巴腺结核已临床治愈无症状者。
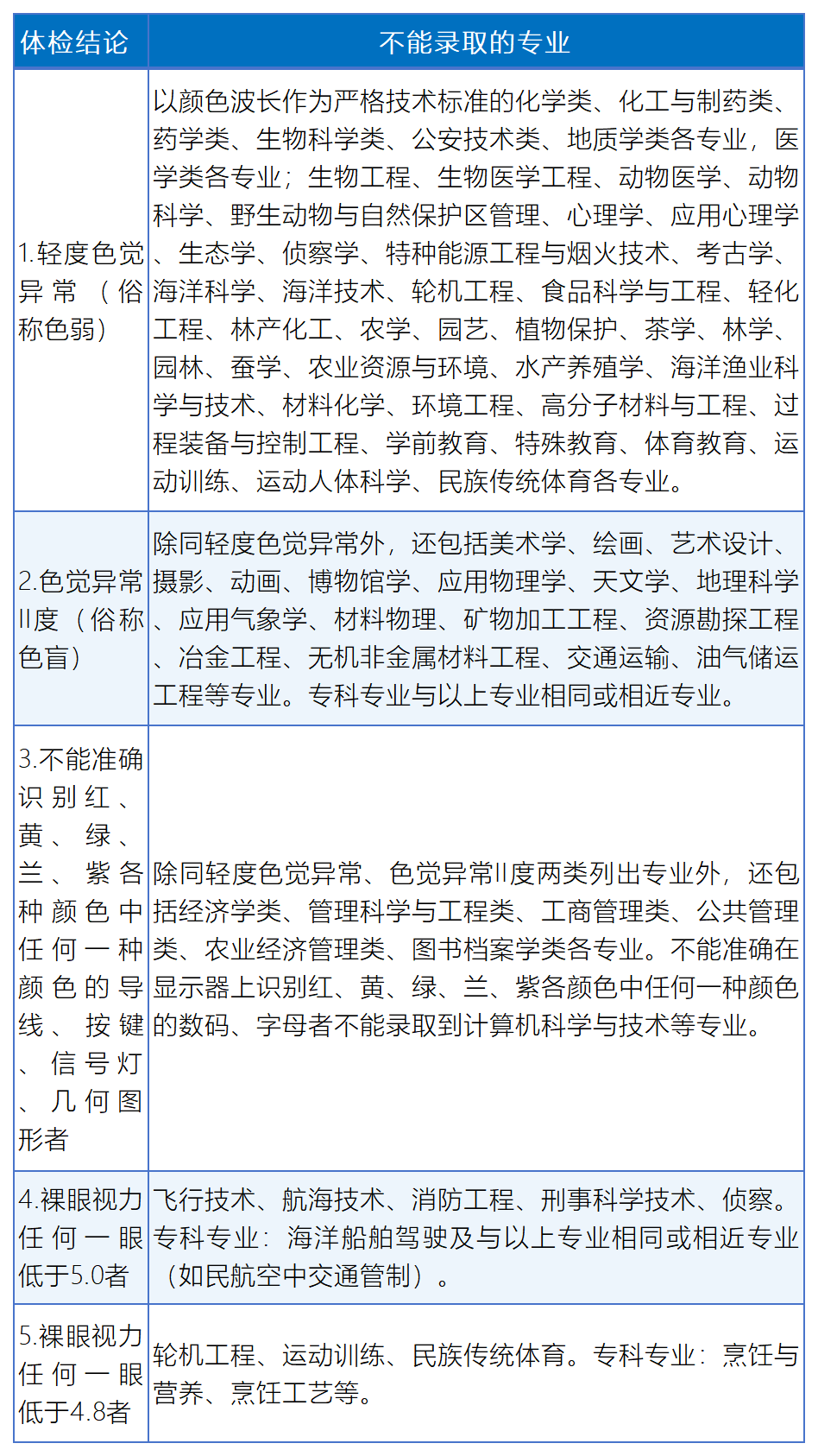
二是合格受限,“有关专业可不录取”。这类考生的身体状况可以报考普通高校的许多专业,但有一些专业报考将受到限制。考生填报志愿时应主动规避这些受限的专业,否则即使成绩再高,高校也可以不录取。我省高考招生的平行志愿中,一旦考生填报了受限专业且达到投档线,将被投档到该专业,而不符合院校专业录取身体条件则将被退档,退档后无法再调剂专业录取。
对应《指导意见》中第二部分所列条款,患有下列疾病者,学校有关专业可不予录取:

三是合格不宜,注意“不宜就读专业”。指考生的身体条件虽然能坚持学习,但今后在该专业的就业和发展可能受影响。考生填报不宜就读的专业,高校不得以此为依据拒绝录取达到相关要求的考生,考生应结合自身情况慎重选报。
按照《指导意见》中第三部分所列条款,患有下列疾病不宜就读的专业:

四是合格。这类考生的身体条件完全合格,身体状况符合高等院校各类专业的就读条件,可以选报高校的各类专业。但如报考军队或公安类等院校,还要另行参照相关标准,具体请查看院校当年招生章程。
本文转自:温州新闻网 66wz.com







