@温州家长,校外培训消费警示发布!
为落实“双减”政策,切实维护消费者权益,日前,省“双减”工作专班、省消费者权益保护委员会联合发布面向中小学生的校外培训消费警示,呼吁广大家长:理性选择机构、规范签订合同、科学支付费用,共同筑牢校外培训安全消费防线。
培训机构“五步避坑法”
一看机构资质
方法一:可在电脑端通过“全国校外教育培训监管与服务综合平台”、手机端“校外培训家长端”APP、支付宝中搜索“校外培训家长端”小程序、微信搜索“浙体培”“浙里艺培”查询机构是否合规;

全国校外教育培训监管与服务综合平台

“校外培训家长端”APP

“浙体培”小程序

“浙里艺培”小程序
方法二:可在机构公示栏中查看是否持有《非学科类校外培训机构审核意见书》;
方法三:是否列入科技、文旅、体育部门官方发布的“白名单”机构列表中。
二看培训合同
缴纳培训费用前,务必要求和机构签订《中小学生校外培训服务合同(示范文本)》《浙江省体育类中小学校外培训服务合同(示范文本)》等官方合同示范文本,对培训内容、质量承诺、培训期限、收费金额、退费标准,要逐项逐条审阅确认,明确双方的权利义务和违约责任,切莫轻信口头承诺,避免“霸王条款”和“消费陷阱”。
《中小学生校外培训服务合同(示范文本)》















• 左右滑动查看 •
《浙江省体育类中小学校外培训服务合同(示范文本)》







• 左右滑动查看 •
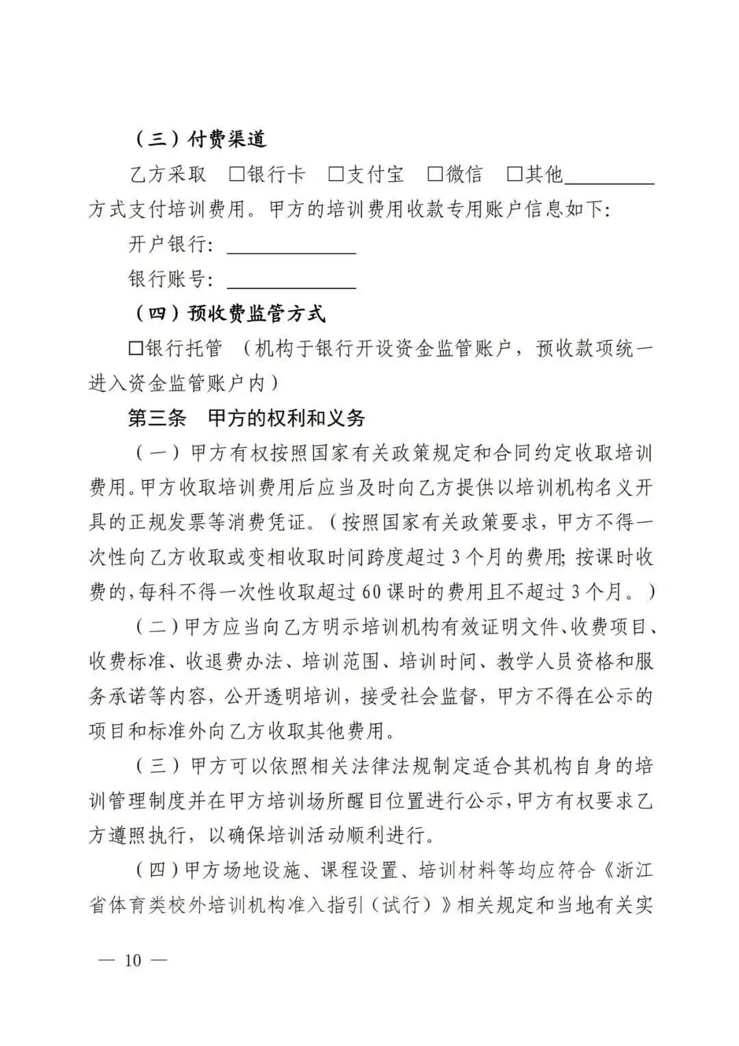
三看缴费方式
通过各监管平台进行购课,确认培训预付款是否支付至培训机构在监管平台设置的预收费资金监管账户,切勿向个人或其他非指定账户转账、支付现金,以防遭遇“退费难”“卷钱跑路”的风险。
四看费用情况
校外培训机构不得一次性收取或以充值、次卡等形式变相收取时间跨度超过3个月或60课时的费用,且不得超过5000元。务必警惕“充值赠送”等诱导超时段、超限额收费的活动,这是机构卷款跑路的前兆。
五看缴费凭证
培训机构收取培训费用时,应依法开具发票,且发票内容需如实反映实际交易情况。家长要主动索要发票并妥善保存,作为消费凭证和维权依据。切勿接受“白条”等不正规收付款凭证。
省消保委特别提示
“维权三步走”
与培训机构发生消费纠纷时,首先与机构理性协商;如协商无果,联系市场监管部门、当地消保委或行业主管部门出面调解;若调解仍未达成一致,可通过司法程序维护自身合法权益。请妥善保管合同文本、票据、宣传资料、微信聊天截图、录音等作为维权凭据,一旦权益受损要及时维护自身合法权益。
识别虚假宣传话术
仔细甄别培训机构夸大培训效果、业绩、师资水平等宣传内容,避免盲目选择。
2025年,省“双减”工作专班将以全省校外培训清朗环境三年行动计划为抓手,进一步营造干净、清朗的校外培训清朗环境,推动校外培训机构合规纳管。省消保委也将联合省“双减”工作专班加大未成年人消费群体保护力度,强化消费安全教育,提升消费风险防范意识。
理性报班,从你我做起
守护权益,为教育护航
转发提醒身边家长
共同守护教育消费安全!
本文转自:温州新闻网 66wz.com








